Home - Rasfoiesc.com
Educatie Sanatate Inginerie Business Familie Hobby Legal
Idei bun pentru succesul afacerii tale.producerea de hrana, vegetala si animala, fibre, cultivarea plantelor, cresterea animalelor




Aeronautica Comunicatii Constructii Electronica Navigatie Pompieri
Tehnica mecanica

Index » inginerie » electronica


Electronica


Marcarea condensatoarelor

Marcarea condensatoarelor   Daca valoarea condensatorului nu este explicit inscriptionata trebuie 'decodata' tinand cont de urmatoarele: Pentru condensatoare pana la 99 pF, valoarea se inscriptioneaza direct (doua cifre) sa
Citeste mai mult « 1912 cuvinte, 4 pag. »

Releele de protectie

RELEELE DE PROTECTIE Releele sunt echipamente cu functionare automata care sub actiunea unui parametru electric de intrare (curentul/tensiunea) produc o variatie in salt a parametrului de intare, determinand un
Citeste mai mult « 540 cuvinte, 2 pag. »

Generatorul sincron functionand pe retea de putere infinita

GENERATORUL SINCRON FUNCTIONAND PE RETEA  DE PUTERE INFINITA In acest regim de functionare generatorul debiteaza impreuna cu alte generatoare in parallel pe o retea de mare putere Regimul de functionare se studiaza separate
Citeste mai mult « 818 cuvinte, 2 pag. »

Miniorga de lumini cu LED-uri

Miniorga de lumini cu LED-uri O completare a schemelor de orga de lumini la care vom folosi LED-uri (sau grupuri de LED-uri). In revista Tehnium nr. 11/1982 s-a publicat articolul 'Orga de lumini', scris de Radu NASTASE:
Citeste mai mult « 499 cuvinte, 1 pag. »

Dispozitive de comanda microprogramate

DISPOZITIVE DE COMANDA MICROPROGRAMATE             Executia unui program consta in executia secventiala a instructiunilor sale. Pe de alta parte, executia unei instructiuni consta in executia secventiala a microoperatiilor componente. In concu
Citeste mai mult « 2736 cuvinte, 6 pag. »

Circuite integrate digitale - Platforma de laborator


LUCRARE  PREZENTAREA  PLATFORMEI  DE  LABORATOR           1. Scopul lucrarii             Lucrarea isi propune prezentarea si testarea platformei destinate laboratorului de Circuite integrate digitale, material
Citeste mai mult « 3967 cuvinte, 8 pag. »

Studiul microsistemelor electronice


  INTRODUCERE IN STUDIUL MICROSISTEMELOR ELECTRONICE   1. Obiectul lucrarii Lucrarea isi propune o introducere in studiul sistemelor cu microprocesoare. Sunt descrise componentele microsistemului s
Citeste mai mult « 6056 cuvinte, 13 pag. »

Tehnici de modulatie analogica

Tehnici de modulatie analogica Modulatia este operatia de transformare a unui semnal util, numit semnal modulator, intr-un semnal modulat, in vederea transmiterii acestuia la distanta. Prin modulare se realizeaza: - adaptare
Citeste mai mult « 4597 cuvinte, 10 pag. »

Stabilizatoare de tensiune

  Stabilizatoare de tensiune  Teoria lucrarii                 Stabilizatoarele de tensiune sunt circuite destinate obtinerii unor surse de tensiune aproape ideale. Parametrii de interes major sunt: valoarea tensiunii continue de i
Citeste mai mult « 1162 cuvinte, 3 pag. »

Acumulatori Litiu-ion polimer (Li-poly) - Baterii litiu-ion polimer


Acumulatori Litiu-ion polimer (Li-poly) Baterii litiu-ion polimer Parametrii bateriei Energie/masa 130–200 Wh/kg Energie/volum 300 Wh/L Put
Citeste mai mult « 1157 cuvinte, 3 pag. »

Stadiul actual al constructiilor de celule de medie tensiune echipate cu intreruptor cu SF6


Stadiul actual al constructiilor de celule de medie tensiune echipate cu intreruptor cu SF6 1.1. Definitie Celulele electrice de medie tensiune in carcasa metalica, de interior, inchise, cu simplu sistem de bare, cu i
Citeste mai mult « 6698 cuvinte, 14 pag. »

Convertoare electromagnetice

Transformator de putere trifazat in ulei, cu doua infasurari I Date tehnice 1 Putere nominala Sn = 100 kVA 2 Tensiune nominala IT Uni = 10 kV 3 Tensiune nominala JT Unj = 0,4 kV 4 Frecven
Citeste mai mult « 2649 cuvinte, 6 pag. »

Sisteme de actionare electrice

SISTEME DE ACTIONARE ELECTRICE Generalitati. Aspecte teoretice         1.1 Obiectul cursului - Cunoasterea principalelor tipuri de motoare electrice si a caracteristicilor lor de functionare, in scopul a
Citeste mai mult « 2112 cuvinte, 5 pag. »



Circuite cu excitatie sinusoidala care functioneaza la semnale mici


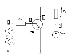
CIRCUITE CU EXCITATIE SINUSOIDALA CARE FUNCTIONEAZA LA SEMNALE MICI SAU LA SEMNALE MARI           1. PROBLEME  1.1.) Sa se simuleze cu PSPICE urmatorul circuit: Rb = 1MW ; Rc = 4kW; E1 = 5V; Vcc = 9V; e2 = E2 sin (wt);
Citeste mai mult « 764 cuvinte, 2 pag. »

Proiect - calea de curent a unui intreruptor de mare putere de joasa tensiune


Tema de proiectare Sa se proiecteze calea de curent a unui intreruptor de mare putere de joasa tensiune avand urmatoarele date nominale:                            Un=660 V                            In= 1600 A   
Citeste mai mult « 561 cuvinte, 2 pag. »

Descrierea dispozitivelor semiconductoare


DESCRIEREA DISPOZITIVELOR SEMICONDUCTOARE Obiective Dupa parcurgerea acestui curs, cititorul va fi capabil: ·         sa arate care sunt dispozitivele semiconductoare descrise in Spice;
Citeste mai mult « 3802 cuvinte, 8 pag. »

Optocuplorul

OPTOCUPLOARE                                   Optocuplorul, cunoscut si sub denumirea de optoizolator, este un sistem optoelectronic simplu, la care semnalul de iesire urmareste dupa o lege liniara semnalul de intrare, fara ca intre circui
Citeste mai mult « 397 cuvinte, 1 pag. »

Generatoarele de curent continuu utilizate in tractiunea electrica


GENERATOARELE DE CURENT CONTINUU UTILIZATE IN TRACTIUNEA ELECTRICA 1 GENERALITATI .CLASIFICARE.CARACTERISTICILE GENERATOARELOR DE CURENT CONTINUU Generatoarele electrice de curent continuu sunt masini electrice care tr
Citeste mai mult « 3988 cuvinte, 8 pag. »

Serviciile audiovizuale

SERVICIILE AUDIOVIZUALE 1.Structura sectorului     Activitatile ce intra in structura serviciilor audiovizuale sunt: 1.productia de filme pentru cinematografe si videocasete; 2. distributia de filme de cinematograf si vide
Citeste mai mult « 1533 cuvinte, 4 pag. »

Sisteme de reglare automata - automatizari industriale – indrumar de laborator


LUCRAREA SISTEME DE REGLARE AUTOMATa 1. ObiectivUL lucrarii -    intelegerea principiului reglarii dupa abatere; -          studiul experimental al unui sis
Citeste mai mult « 469 cuvinte, 1 pag. »


1 2 3 4 5 6 7 8 ... 49




Politica de confidentialitate





Copyright © 2025 - Toate drepturile rezervate

Electronica





termeni
contact

adauga