Home - Rasfoiesc.com
Educatie Sanatate Inginerie Business Familie Hobby Legal
Doar rabdarea si perseverenta in invatare aduce rezultate bune.stiinta, numere naturale, teoreme, multimi, calcule, ecuatii, sisteme




Biologie Chimie Didactica Fizica Geografie Informatica
Istorie Literatura Matematica Psihologie

Calculatoare


Index » educatie » » informatica » Calculatoare
» MICROPROCESOARE - MICROPROCESORUL PIC 16F887


MICROPROCESOARE - MICROPROCESORUL PIC 16F887


 

MICROPROCESOARE



MICROPROCESORUL PIC 16F887

Introducere in microcontrolere

Circumstantele in care ne gasim in prezent in domeniul microcontrolerelor a inceput in dezvoltarea tehnologiei de circuite integrate. Aceasta dezvoltare a creat posibilitatea de a stoca sute de mii de tranzistori intr-un singur chip. Asta a fost o conditie prealabila pentru productia de microprocesoare, si primele calculatoare au fost facute prin adaugarea de externe periferice, cum ar fi de memorie, linii intrare-iesire, cronometre si alte.

2. Isotria microcontrolerelor

Era anul 1969, cand o echipa de ingineri japonezi de la BUSICOM, companie care a ajuns in Statele Unite cu cererea de a utiliza proiectul lor in cateva circuite integrate pentru calculatoare. Propunerea aceasta a fost trimisa la INTEL, si Marcian Hoff a fost responsabil de proiect.
Deoarece el a fost cel care a avut experienta in lucrul cu un calculator (PC) PDP8. Transformand o idee intr-un produs gata facut, Frederico Faggin a fost de un mare ajutor pentru a INTEL. El s-a transferat la INTEL, si doar in 9 luni a reusit sa creeze un produs de la prima sa conceptie. INTEL a obtinut drepturile de a vinde aceasta integranta bloc in 1971. In primul rand, ei au cumparat licenta de la BUSICOM companie care nu a avut nici o idee despre ce comoara au avut. In timpul acelui an, a aparut pe piata un microprocesor numit 4004. Asta a fost primul microprocesor de 4 biti cu viteza de 6000 operatiuni pe secunda. Nu mult dupa aceea, compania
americana CTC a cerut de la INTEL si Texas Instruments pentru a face un microprocesor cu 8 biti pentru utilizarea in terminale. Chiar daca CTC a renuntat la aceasta idee in cele din urma, Intel si Texas Instruments au continuat lucrul petru microprocesor si in aprilie 1972, primul microprocesor de 8 biti a aparut pe piata sub numele 8008. A fost in stare de a retine 16Kb de memorie, si a avut 45 de instructiuni si viteza de 300 000 de operatiuni pe secunda. Acest microprocesor a fost predecesorul tuturor microprocesoarelor de astazi. Intel a evoluat si mai mult pana in aprilie 1974, si au pus pe piata un procesor de 8 biti sub numele 8080, care a fost capabil de a retine 64Kb de memorie, si care a avut 75 de instructiuni de instalare, si pretul lui de inceput era de la $ 360.
In alta companie americana, Motorola, si-au dat seama repede ce se petrece, asa ca au pus pe piata un microprocesor de 8 biti 6800. Sef constructor a fost Chuck Preddle, si impreuna cu procesorul propriu-zis, Motorola a fost prima companie de a face alte periferice cum ar fi 6820 si 6850. La acea vreme, multe companii recunoscute de o mai mare importanta in domeniul microprocesoarelor si-au inceput propriile lor dezvoltari. Chuck Preddle paraseste Motorola pentru compania MOS Technology, si isi continua intensiv lucrarile la microprocesoare.
La expunerea WESCON in Statele Unite in 1975, un eveniment a avut loc in istoria microprocesoarelor. MOS Technology a anuntat ca a pus spre comercializare si microprocesorul 6501 si 6502 de la 25 de dolari fiecare, pe care cumparatorii ar putea cumpara imediat. Acest lucru a fost atat de senzational ca multi au crezut ca este o gluma, avand in vedere ca, concurenta avea de vanzare microprocesoarele 8080 si 6800 de la $ 179 fiecare. Ca un raspuns la al sau concurent, si Motorola - Intel a redus preturile in prima zi a expozitiei pana la 69.95 $ pe microprocesor. Motorola a adus rapid argumente impotriva MOS Tehnologyei Chuck contra vinzarii cu amanuntul si pentru copierea de proiect: 6800. MOS Tehnologie a oprit vanzarea la 6501, dar pastreaza producerea de 6502. In 6502 a fost un microprocesor cu 8 biti cu 56 de instructiuni de instalare si cu capacitatea de a se adresa direct 64Kb de memorie. Datorita costurilor mici, 6502 devine foarte popular, asa ca a fost instalat in computere, cum ar fi: Kim-1, Apple I, Apple II, Atari, Comodore, Ghinda, Oric, Galeb, Orao, Ultra, si multe altele. Curand a aparut mai multi creatori de 6502 (Rockwell, Sznertek, GTE, NCR, Ricoh, si Comodore preia MOS Tehnologie), care a fost la momentul prosperitatii sale care a vandut la o rata de 15 milioane de procesoare intr-un an!
Altii totusi nu au renuntat. Frederico Faggin paraseste Intel, si incepe propria afacere : Zilog Inc. In 1976 Zilog anunta Z80. In timpul de efectuare a acestui microprocesor, Faggin a facut o decizie pivotanta. Stiind ca o mare cantitate de programe au fost deja dezvoltate pentru 8080, Faggin a decis ca un nou procesor ar trebui sa fie compatibil cu 8080, sau ca ar trebui sa fie capabil de a executa toate programele care au fost deja scrise pentru 8080. Pe langa aceste caracteristici, multe noi au fost adaugate, asa ca Z80 a fost un foarte puternic microprocesor in acel timp. A fost in stare de a se adresa direct la adresa de 64 Kb de memorie, ea a avut 176 de instructiuni, un numar mare de registre, optiuni construite pentru a reimprospata memoria RAM dinamic, o mai mare viteza de lucru, etc. Z80 a fost un mare succes si toata lumea a convertit de la 8080 la Z80. S-ar putea sa fi spus ca
Z80 a fost fara indoiala cel mai mare succes comercial de microprocesor cu 8 biti din acea vreme. In afara de Zilog, alti producatori de noi
microprocesoare ca Mostek, NEC, SHARP, de asemenea, a aparut si SGS. Z80 a fost inima a multor computere ca Spectrum, Partener, TRS703, Z-3.
In 1976, Intel a venit cu o versiune imbunatatita de microprocesor cu 8 biti numit 8085.
Cu toate acestea, Z80 a fost mult mai bun asa ca Intel in curand a pierdut batalia. Desi mai multe procesoare au aparut pe piata (6809, 2650, SC / MP, etc), dar totul a fost deja hotarat, 6502 si Z80 impreuna cu 6800 au ramas ca principali reprezentanti ai domeniului de microprocesoare de 8 -biti ai acelui timp.

3. Microcontroler VS Microprocesor

Microcontrolerele difera de un microprocesor in multe feluri. In primul rand si cel mai important este functionalitatea sa. Pentru ca un microprocesor sa poata fi utilizat,are nevoie de alte componente cum ar fi memorie, sau componente pentru primirea si transmiterea de date. Pe scurt asta inseamna ca un microprocesor este inima computerului.

Pe de alta parte, un microcontroler este proiectat pentru a fi de toate in una. Nu sunt necesare componente externe pentru functionarea acestuia,
pentru ca toate perifericele necesare sunt deja construite in acesta. Astfel, vom economisi timp si spatiu necesare pentru a construi dispozitive.

Microcontrolerele sunt componente electronice care inglobeaza in ele majoritatea componentelor dintr-un calculator PC, bineinteles toate de mai mici dimensiuni.Astfel acestea au: unitate centrala, porturi, memorii, convertoare analog numerice(o parte din ele), etc.Ele pot fi programate iar numarul de instructiuni ce pot fi utilizate intr-un program este destul de mare pentru aplicatii obisnuite.Spre exemplu, PIC16F84 are o memorie de program de 1024 de locatii, ceea ce foarte multi nu vor folosi niciodata.Microprocesoarele sunt componente ieftine cu ajutorul carora se poate inlocui vechea si greoaia logica cablata in proiectarea digitala, cu logica programata.

4. Proiectarea si testarea.

Pentru a alege un microcontroler din marea varietate de microcontrolere existente pe piata, trebuie tinut cont de cateva caracteristici importante ale acestora:

* numarul de biti pe care il poate procesa simultan, numarul mai mare de biti indicand un chip mai rapid si mai puternic. Cricuitele de 8 biti sunt foarte populare dar exista si circuite de 4, 16, 32 biti.

* consumul de putere este important mai ales in cazul sistemelor alimentate de la baterie. Circuitele realizate in tehnologia CMOS au un consum redus de putere. Multe din dispozitivele CMOS au un mod special de 'asteptare' (stand-bye sau sleep) care limiteaza consumul de curent la cativa miliamperi cand un circuit este inactiv.

* un alt considerent in proiectarea circuitelor cu microcontrolere este modul de memorare a programului. Memoria de program poate fi in chipul microcontrolerului sau intr-o componenta separta.

* optiuni de intrare-iesire. Majoritatea sistemelor necesita interfete cu senzori, tastatura, comutatoare, relee, monitoare etc. In general microcontrolerele au porturi pentru interfatarea cu lumea exteriora.

5. Microcontrolerul PIC

PIC este o familie de microcontrolere realizate de Microchip Technology. Cea originala a fost dezvoltat de PIC1650 General Instruments. Acest dispozitiv a fost numit PIC pentru 'Computer programabile inteligente', desi este acum asociata cu 'programabile Controller Interface '. Microchip PIC prefera numele de brand PICmicro.

PIC original a fost construit pentru a fi folosit de General Instruments' CP1600 procesor, care a avut performanta. PIC a fost proiectat pentru a prelua sarcinile procesorului, astfel, imbunatatind performantele acesteia.In 1985, PIC a fost actualizat cu EPROM de a produce un controler programabil. Astazi, o mare varietate de PIC-uri sunt disponibile incluzand periferice si programul de memorie variind de la cateva sute de cuvinte la 32K.
PIC utiliza un set de instructiuni care variaza in lungime de la aproximativ 35 de instuctiuni pentru acele PIC-uri care sun mai slab cotate, decat PIC-urile mai bine cotate care depasesc 70 de instructiuni. "Acumulatorul", care este cunoscut sub denumirea de "registru de lucru" in documentatia PIC, este parte a mai multe instructiuni de la PIC intrucat acesta nu contine alte registre interne, accesibile de programator. PIC-urile sunt programabile in Limbajul De Asamblare de nivel inalt, care este usor de inteles si simplu pentru a invata. In plus, limbajul C si compilator BASIC au fost create pentru PIC.

Unul din motivele pentru succesul PIC, este datorita sprijinului oferit de Microchip. Aceasta include un profesionist de calitate-mediu de dezvoltare numit MPLAB.

6. Programarea unui PIC

Programarea unui microcontroler PIC necesita urmatoarele instrumente si componente:
1. Un limbaj de asamblare de nivel inalt . Software-ul include un pachet de obicei: program de depanare, simulator, si alte programe de sprijin.
2. Un calculator (de obicei un PC), in care a se putea rula software-ul de dezvoltare.
3. Un dispozitiv hardware numit programator, care se conecteaza la calculator prin intermediul porturilor serie, paralel sau USB.

4. Un conector sau cablu pentru conectarea la computer a programatorului.
5. Un microcontroler PIC

7. Microcontroler PIC16F887


PIC 16F887 este una dintre cele mai recente produse de la Microchip. Are caracteristicile tuturor componentelor care le au in mod normal microcontrolerele moderne. Pentru pretul scazut, gama larga de aplicare, de inalta calitate si usor de disponibil, este o solutie ideala in aplicatii cum ar fi: control de diferite procese in industria de masini, dispozitive de control de masurare a diferitelor valori, etc. Unele dintre principalele sale caracteristici sunt enumerate mai jos.

7.1. Arhitectura unui microcolntroler PIC 16f887

. Arhitectura RISC

o     Doar 35 instructiun trebuie invatate

o    Toate au un singur ciclu de instructiuni cu exceptia sucursalelor

Frecventa de operare intre 0-20 MHz

. Oscilator intern de precizie

o Calibrat din fabrica

o    Software selectabile de frecventa larga de 8MHz pana la 31KHz

Alimentare de tensiune 2.0-5.5V

o     Consum: 220uA (2.0V, 4MHz), 11uA (2,0 V, 32 kHz) 50nA (in modul stand-by)

Salvare de putere in modul sleep

Brown-out Reset (BOR), cu optiune de software de control

35 de pini intrare / iesire

o    sursa de curent inalt / scazut cu led-uri directe pentru unitate

o     Software si rezistenta este individual programabila

8k ROM de memorie in tehnologia FLASH

o     Chipul poate fi reprogramat pana la 100.000 de ori

. Optiune de programare serie In-Circuit

o     Chipurile pot fi programate chiar daca sunt incorporate in dispozitivul tinta

. 256 biti de memorie EEPROM

o    datele poate fi scrise de mai mult de 1.000.000 de ori

Memorie RAM 368 octeti

Convertor A / D:

o     14-canale
o 10-biti rezolutie

. 3 cronometre independente / contoare


. Cronometre Watch- Dog

Analog modul de comparatie cu:

o Doua comparatoare analogice
o tensiune de referinta fixa (0.6V)
o tensiune de referinta programabila pe chip

. Master Synchronous Serial Port (MSSP)

7.2. Figura unui microcontrolec PIC 16f887 cu 40 pini

7.3. Schema bloc al ului microcontroler PIC 16f887


7.4. Descrierea pinilor

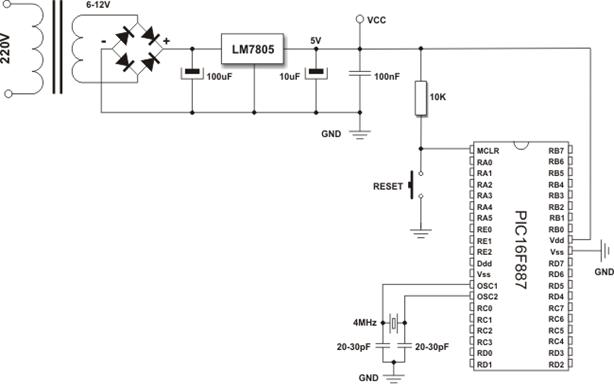
8. Exemplul folosirii unui microcontroller PIC 16f887 intr-un circuit

Dupa cum se observa in figura de mai jos, pentru a permite unui microcontroler sa functioneze corect, este necesar sa fie prevazuta cu:

Sursa de alimentare

Semnal de reset

Semnal de tact

In mod evident, aici este vorba despre un circuite simplu, dar nu trebuie sa fie intotdeauna asa. Daca dispozitivul tinta este utilizat pentru controlul masinariilor scumpe sau mentinerea functiilor vitale ale acestora, totul devine mai complicat!

9. Bibliografie

www.penang-electronic.blogspot.com

www.microchip.com

www.mikroelectronika.co.yu

A BEGINNERS GUIDE TO THE MICROCHIP PIC

Autor: NlGEL GARDNER

MICROCONTROLLER PROGRAMMING

Autori: Julio Sanchez si Maria P. Canton

PIC microcontrollers for beginners,too!

Autori: Nebojsa Matic si Dragan Andric





Politica de confidentialitate





Copyright © 2025 - Toate drepturile rezervate

Calculatoare


Access
Adobe photoshop
Autocad
Baze de date
C
Calculatoare
Corel draw
Excel
Foxpro
Html
Internet
Java
Linux
Mathcad
Matlab
Outlook
Pascal
Php
Powerpoint
Retele calculatoare
Sql
Windows
Word






termeni
contact

adauga